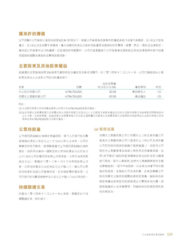
123 太古地產報告書 2024 獲准許的彌償 在不抵觸《公司條例》 (香港法例第622章)的情況下,根據公司章程每名董事均有權就其執行或履行其職務、及/或在行使其 權力、及/或在涉及或關乎其職務、權力或職位的其他方面所可能遭受或招致的所有費用、收費、開支、損失及法律責任, 獲得從公司資產中支付的彌償。在該條例許可範圍內,公司已就集團旗下公司各董事或須面對在任何法律程序中進行辯護 而招致的相關法律責任及費用投購保險。 主要股東及其他股東權益 根據證券及期貨條例第336條須予備存的股份權益及淡倉名冊顯示,於二零二四年十二月三十一日,公司已獲通知由主要 股東及其他人士持有公司股份的權益如下: 好倉 股數 佔有投票權 股份百分比(%) 權益類別 附註 太古股份有限公司 4,796,765,835 82.50 實益擁有人 (1) 英國太古集團有限公司 4,796,765,835 82.50 應佔權益 (2) 附註: (1) 太古股份有限公司作為實益擁有人持有公司4,796,765,835股股份權益。 (2) 由於英國太古集團有限公司集團持有太古股份有限公司百分之六十三點零五的股本權益並控制太古股份有限公司該等股份附帶的百分 之七十點一三的投票權,因此英國太古集團有限公司及其全資附屬公司香港太古集團有限公司被視作持有該等由太古股份有限公司持 有的合共4,796,765,835股公司股份權益。 公眾持股量 上市規則第8.08(1)條規定無論何時,發行人已發行股份數 目總額必須至少有百分之二十五由公眾人士持有。公司已 獲聯交所授予豁免,毋須嚴格遵守上市規則第8.08(1)條的 規定,因而可以維持一個較低的公眾持股量百分比於百分 之十(或於公司於聯交所掛牌上巿完成後,公眾已持有的較 高百分比)。緊隨於二零一二年一月十八日完成掛牌上巿 後,公眾持股量百分比約為百分之十點二八。據公司公開 所得的資料及就公司董事所知,於本報告書所載日期,公 司已發行股份數目總額中至少百分之十點二八由公眾持有。 持續關連交易 於截至二零二四年十二月三十一日止年度,集團有以下持 續關連交易,詳列如下︰ (a) 服務協議 英國太古集團有限公司(「英國太古」)的全資附屬公司 香港太古集團有限公司(「香港太古」)與公司及其附屬 公司訂有提供服務的協議(「服務協議」),為該等公司 提供太古集團董事及高級人員的意見與專業知識,包 括(但不限於)協助與監管機構及其他政府或官方機構 進行磋商、若干人事服務(包括太古集團職員提供全職 或兼職服務)、若干中央服務,以及其他或會不時互相 協定的服務,並協助公司及其附屬、合資及聯屬公司 取得英國太古擁有的相關商標的使用權。協助取得商 標使用權或使用該等商標毋須支付費用作為代價。如 服務協議終止或未獲續期,則協助取得商標使用的責 任亦將取消。
Annual Report 2024 | TC Page 124 Page 126