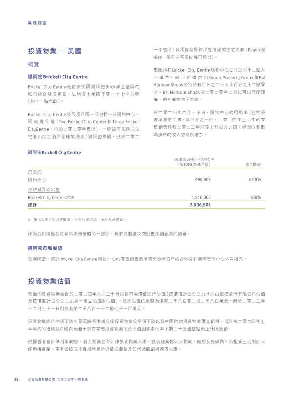
業務評述 ɓϋਯ̈ʿՇࢭ೯࢝Ъ̈ਯٙ͜Иσɽข€ 投資物業 ─ 美國 Reachձ RisedהϞИσఊЗʊਯ̈f ฿ᚎ Brickell City Centreᒅيʕːϵʱʘʬɤɚᓃɘ ණྠܵϞ ᒕڛBrickell City Centre Simon Property GroupձBal ɧᛆूdቱɨٙᛆू͟ Harbour Shops Brickell City Centre݊ЗߕᒕڛBrickellږፄਜٙ ʱйܵϞϵʱʘɚɤʞʿϵʱʘɤɚᓃཧ Bal Harbour Shopsɚཧɚཧϋɚ˜ৎ̙˸БԴಂ ɖf ̹۬ၝΥ೯࢝ධͦdЦήʞɤຬ̬ɷཧɓɤɖ̻˙ъ ᛆdਗ਼Չᛆूਯʚණྠf €ߒɤɓᓃʬलf Brickell City Centre೯࢝ධͦୋɓಂܼ̍ɓࢭᒅيʕːe ɚཧɚ̬ϋʬ˜ɧɤ˚dᒅيʕːٙॡ͜ଟ€ܼ̍ᖦ Two Brickell City CentreձThree Brickell וॡจΣࣣމϵʱʘɓϵfɚཧɚ̬ϋɪ̒ϋٙཧ Շࢭ፬ʮᅽ€ CityCentre ਯቖਯᕘ༰ɚཧɚɧϋΝಂɪʺϵʱʘ̬d৾ԓЗձᅰ dѩɚཧɚཧϋਯ̈eɓගணϞਕόИ ᇁᄿѓٙϗɝ͵Ϟהᄣ̋f σԨ͟˄̚ৢֳ၍ଣٙৢֳ€ᒕڛ؇ඣdʊɚཧɚ 邁阿密Brickell City Centre (1) ᐼᅽࠦࠦጐ€̻˙ъ €ܲ100%މਿࠇ ᏐЦᛆू ʊໝϓ 496,508 62.9% ᒅيʕː ܵЪ೯࢝א̈ਯ Brickell City Centreή෯ 1,510,000 100% 2,006,508 總計 (1) ܸ̙̈ॡā̙̈ਯᅽࠦdʔܼ̍৾ԓఙe˂̨ʿஷ༸ਜf Ъމʮ̡ጐમ՟༟͉ݴᔷഄଫٙɓʱdҢࡁਗ਼ᘱᚃઞӺ̈ਯߕ༟ପٙዚึf ᒕڛ̹ఙ࢝ૐ ίᒕڛdཫࠇBrickell City Centreᒅيʕːٙཧਯቖਯਗ਼ᘱᚃաॡ˒ଡ଼Υҷഛձᒕڛ̹ʕːɛɹᄣڗf 投資物業估值 ණྠٙҳ༟يุଡ଼Υɚཧɚ̬ϋʬ˜ɧɤ˚࣬ኽ̹ఙᄆ࠽ආБП࠽€ܲᄆ࠽ࠇϵʱʘɘɤʬ͟ᏖᅃБϞࠢʮ̡П࠽ ʿܲᄆ࠽ࠇϵʱʘɚ̤͟ɓዹͭП࠽ࢪП࠽f݊ϣП࠽ٙᐼᕘމಥ࿆ɚɷɞϵཧɚᄂɚɷɞϵຬʩdϾɚཧɚɧϋ ɤɚ˜ɧɤɓ˚ۆމಥ࿆ɚɷɞϵɓɤɚᄂɖɷɓϵຬʩf ҳ༟يุଡ଼ΥП࠽ɨൻ˴ࠅˀ݈࠰ಥ፬ʮᅽҳ༟يุʮ̻࠽ɨൻ˸ʿʕʫήҳ༟يุිгᑦฦdʱɚཧɚ̬ϋɪ ̒ϋʫٙᄣᒅʿʕʫή߰ʍତϞཧਯҳ༟يุٙʮ̻࠽Ϊ༟͉ʷଟɨሜɚɤʞࡈਿᓃϾɪʺהתቖf 40dৢֳيุԨʔΐЪҳ༟يุɝሪfৢֳܔጘيΐɝيุeᅀגʿண௪ʫdϾॡ༣ɺήۆࠇɝ ࣬ኽ࠰ಥึࠇۆୋ Դ͜ᛆ༟ପfՇ٫ޫܲϓ͉࠽ϔৰଢ଼ࠇұᔚאᛅቖʿОಯ࠽ᑦฦᅡ௪ɝሪf 38 太古地產有限公司 二零二四年中期報告
2024 Interim Report | TC Page 39 Page 41